一、公司简介
福州市战坂置业有限公司为福州工业园区开发集团有限公司全资子公司,经营范围包括房地产开发经营、住房租赁、非居住房地产租赁、办公设备租赁服务、物业管理、物业服务评估等。因业务发展需要,开招聘如下岗位(详见招聘岗位表附件1),现将有关事项公告如下:
二、招聘原则
公开招聘、平等竞争、择优录取原则。
二、招聘条件
1.具有中华人民共和国国籍,遵纪守法,具有良好的思想政治素质和职业道德。
2.身体健康,无国家规定的不应从事本岗位的疾病。
3.具有胜任相关岗位的综合能力和业务素质。
4.不得有法律规定不得录用的情形。
三、招聘岗位
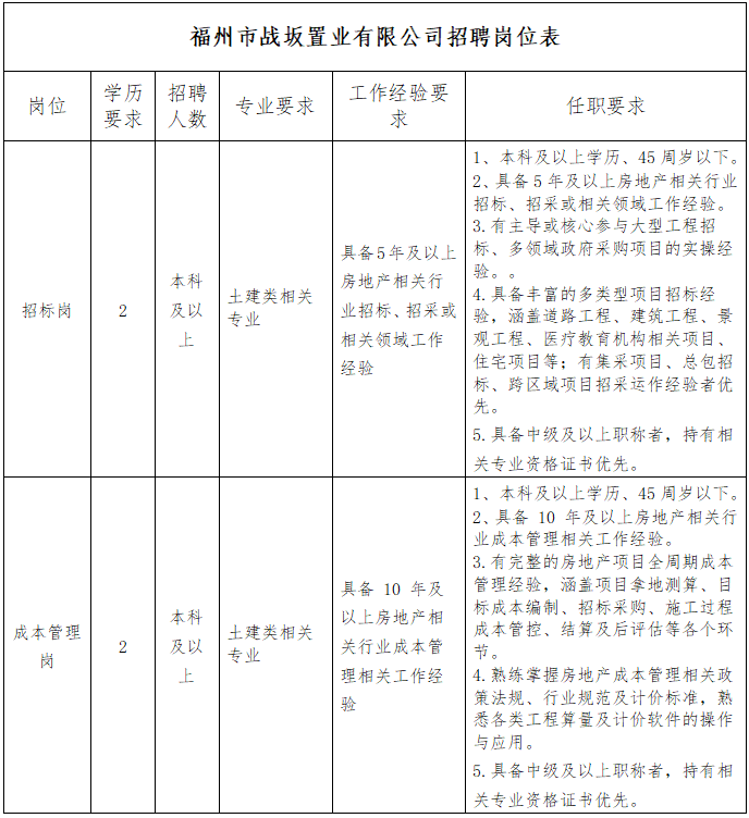
本次招聘拟向社会公开招聘项目建设合同制人员4名,用工方式为项目建设合同制人员,具体岗位职责及岗位要求详见招聘岗位表附件1。
四、招聘流程
1.报名时间:
2025.12.31--2026.1.9
2.报名方式:
采取网上报名方式,不设现场报名。通过福州人事人才网发布招聘信息。符合条件的报考人员请于报名截止之日前将报名材料通过扫码报名,逾期不予受理。
3.报名材料包括:
(1)完整真实的个人简历;
(2)本人有效身份证件、学历扫描件;
(3)相关执业资格证书扫描件;
(4)近期1寸彩色证件照。
4.资格审查
资格初审根据考生学历、年龄、工作经历等方面评级确定进入面试名单。报考者应认真阅读本次公开招聘考试工作的有关规定,核对本岗位报考条件,对所提供的资料与报考岗位条件设置要求是否相符,提交的报考信息应当真实、准确,提供虚假报考信息的,一经查实,即取消报考资格或聘用资格。对伪造、编造有关证件、材料、信息,骗取考试资格的,将按有关规定予以处理。资格审核贯穿招聘工作全过程,凡是发现报名者弄虚作假的,一经查实即取消录用资格。
5.面试
面试主要测试应聘人员岗位所需的专业水平、分析和解决问题能力、言语表达能力、应变能力、团队合作能力等岗位需求的其他相关要素。
6.体检
福州市战坂置业有限公司组织考察对象进行体检,未按时体检的,视为自动放弃。
7.拟定人选公示
福州市战坂置业有限公司研究确定拟聘人选,对拟聘人选在福州人事人才网进行公示,公示期为5个工作日。经研究,认为确无合适人选的,该招聘职位可以空缺。
8.录用与管理
拟录用人选经拟录用公示后,未发现影响录用问题的,由福州市战坂置业有限公司办理入职手续。试用期为六个月。
五、招聘工作的监督
集团纪检监督部、人力资源部负责接受监督举报。一经发现有违纪违规行为,严肃处理。
举报电话:0591-83467573(纪检监督部)
0591-88362391(人力资源部)
福州市战坂置业有限公司
2025年12月31日
