福州市台江区国有资产投资集团有限公司(以下简称“台江国投集团”)成立于2020年9月,注册资本10亿元,为台江区属一级国有企业。集团以“积极履行产业投资和资本运营功能,促进国有资本合理流动,实现国有资产保值增值”为公司宗旨,坚持“专业、专注、规范、高效”的核心理念,立足地产开发建设、产业园区运营、城市数字管理、文旅商产业升级、人力资源服务、学龄前教育、资本投融资、文体活动培训等在内的核心业务板块,不断拓展全产业链发展,延伸上下游业务链,力争形成集竞争类经营性企业的资本运营平台、经营效益显著的专业财务投资管理平台、战略性新兴产业的投资孵化平台为一体的国投集团优势品牌集群,打造成为新一流区域的产业投融资与资产开发运营国有平台标杆。
现因工作需要,按照公开选聘、平等竞争、择优录用的原则,拟向社会公开招聘7人,具体方案公告如下:
一、基本条件
1.具有中华人民共和国国籍,拥护中国共产党领导,热爱社会主义,政治可靠,作风正派,遵纪守法,品行端正。
2.遵纪守法,廉洁自律,品行端正,作风严谨,具有良好的职业素养。
3.具有正常履职的身体条件,专业知识扎实,能满足业务需求并服从公司的安排分配。
4.有以下情形之一的,不得报考:(1)因犯罪受过刑事处罚的人员、被开除中国共产党党籍的人员、被开除公职的人员、被依法列为失信联合惩戒对象的人员;(2)在近3年内被认定有考试作弊行为的人员;(3)报考聘用后即构成应回避关系的人员;(4)法律规定不得报考的其他人员。
5.具有招聘岗位所需的优秀专业素养和技能,其中学历、证书及工作经历等各项有关资格条件,均以报名日首日(2024年7月15日)为截止时间,年限按足年足月累计,报名日前已通过考试但未取得资格证书或合格证的,须提供通过考试的相关证明。
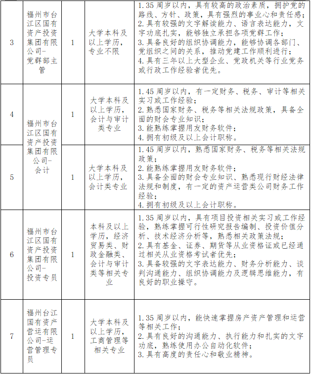
二、招聘岗位要求


三、招聘程序
本次公开招聘按照发布公告、资格审查、笔试、面试、背景调查、体检、公示、录用等程序进行。
(一)信息发布
本次招聘岗位拟在福州人事人才网、智联招聘网政企频道、集团公众号等平台发布。
(二)报名
1.报名方式:应聘者通过移动端在线投递岗位,不接受其他方式报名,报名时需同步上传毕业证书、学位证书、身份证、学信网有效期内学历证明(带二维码验证)、工作经历证明、职称(职业资格)证明等材料。每人限报1个岗位,多报无效。如部分岗位拟招聘人数与通过资格审查的人数比例未达到1:3可适当延长报名时间。
移动端可扫描下列二维码报名:

2.报名时间:2024年7月15日—2024年7月23日18:00。
(三)资格审查
资格初审由第三方人力资源中介机构进行,针对应聘人员学历、年龄、工作经历等方面进行评级。通过资格审核后按照岗位招聘方式进行笔试、面试。应聘者应认真阅读本次公开招聘考试工作的有关规定,核对本岗位招聘条件,对所提供的资料与报考岗位条件设置要求是否相符进行确认,提交的报考信息应当真实、准确,提供虚假报考信息的,一经查实,即取消报考资格或录用资格。对伪造、编造有关证件、材料、信息,骗取考试资格的,将按有关规定予以处理。资格审核贯穿招聘工作全过程,凡是发现报名者弄虚作假的,一经查实即取消录用资格。
(四)笔试
笔试按照最终资格审核通过人选数量决定是否开考,若资格审核通过人员符合1:3的则进行笔试,比例少于1:3的,延期开考。达到笔试开考条件的,如因现场缺考等原因致使参加笔试人员未达到开考要求的,不影响考试正常进行。若现场参加笔试人数少于3:1的则设定笔试合格线60分,笔试达到合格线的方可进入面试,若不少于3:1的,则按照3:1的比例取笔试成绩由高到低进入面试环节,遇第三名分数相同的有多人的则全部进入面试。若进入面试的考生因个人原因主动放弃则递延笔试成绩下一位进入面试环节。
(五)面试
1.面试:面试采用半结构化形式,主要测试应聘人员的专业技能水平以及对所应聘岗位的适应程度。面试前,进入面试的应聘人员须携带报名时提供的所有证件、证明及相关材料原件,以进行资格复审。
2.结果运用:总成绩按笔试成绩和面试成绩4:6的比例计算,即笔试成绩占40%,面试成绩占60%。按四舍五入保留至小数点后两位数。如总成绩排名相同者,按照面试成绩从高到低进行排名。如再次并列,按照笔试成绩从高到低进行排名。若笔面试成绩均相同则加试一场面试,应聘者名次按加试的面试成绩排列。
(六)背景调查
由第三方人力资源中介机构对拟录用人员开展背景调查工作,调查中如发现拟录用人员存在信息造假、工作简历不实、个人道德品质有不良记录、在原单位有违法违纪行为或经济、劳动纠纷等情况,取消其录用资格。
(七)体检
对通过上述环节的拟录用初定人员开展入职前体检,体检相关费用由考生自行承担。体检标准参照人事部、卫生部颁布的《公务员录用体检通用标准(试行)》执行。
(八)公示
综合总成绩、背调和体检情况报公司党组织会研究确定拟录用人选,拟录用人选在福州人事人才网进行公示,公示期为5个工作日。
(九)录用
公司根据实际招聘情况,经综合评估后如需要岗位调剂的,拟招录人员应服从企业调剂安排。拟录用人选经公示后,未发现影响录用问题的,由公司办理相关入职手续。
(十)具体通知事项
1.本次考试不收取费用,不指定辅导用书,不举办也不委托任何机构举办考试培训班。
2.招聘过程中,工作人员将通过招聘系统平台信息提示、手机短信、电话或电子邮件等方式与应聘者联系,通知有关事项、核实相关情况,请务必保持通讯畅通,关闭号码拦截功能。因通讯不畅无法联系本人的,自行承担相关责任。
3.报名人员所提供的个人信息资料公司将予以妥善保管,恕不退还。
4.简历通过者及进入到下一轮笔试、面试者将进行短信、电话通知,未通过人员不再另行通知。
5.在法律的允许范围内,公司对本次招聘活动享有最终解释权。
四、监督及实施
本次招聘工作由福州市台江区国有资产投资集团有限公司委托第三方招聘平台实施,福州市台江区国有资产投资集团有限公司进行全程监督。
咨询电话:0591-38300888-89511
监督电话:0591-83361231
来电时间:8:30-12:00 15:00-18:00
福州市台江区国有资产投资集团有限公司
2024年7月15日