数字福州集团成立于2024年11月,系福州市属国有企业,注册资本5000万元,是市委、市政府立足新时代经济发展浪潮,紧扣建设现代化国际城市的战略定位,统筹推进数字福州发展作出的重要决策部署。集团以数字政务投资和公共数据运营主体、数智城市建设和数据要素市场化服务商、推动数字经济发展主力军为定位,主营政务网络、云资源、算力设施等数字基础设施投资建设运营,数字政务系统建设运维和公共数据汇聚治理,数字经济园区载体的招商运营、产业孵化和物业服务,以及数字城市建设专业咨询服务等业务,旗下现拥有4家二级公司、8家三级公司及7家参股公司。
截至2025年12月31日18:00,因部分岗位招收人数不足,经研究决定延长岗位报名时间。
一、招聘原则
公开、平等、竞争、择优。
二、基本条件
1.具有中华人民共和国国籍,拥护中国共产党领导,热爱社会主义,遵纪守法。
2.身体健康,符合企业人员录用体检标准。
3.专业知识扎实,能满足业务需求,服从组织安排分配,接受福州市数字福州集团体系内工作调动,接受福州市市区及长乐区工作地点安排。
4.硕士研究生以上学历并取得相应学位。
5.不得有法律规定不得录用的情形。
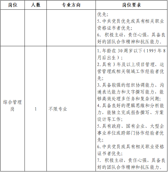
三、岗位具体要求


四、薪酬待遇
年薪面议,五险二金、带薪年假、员工体检、提供午餐及工会福利等。
五、招聘程序
本次招聘采取网络报名方式,按照报名、资格审查、面试、体检、确定拟聘人选、拟录用公示、聘用等步骤进行。
(一)报名
本方案自发布之日起至2026年4月30日,其间集团将根据报名情况适时组织考核,招满即止。报名材料包括:
(1)《应聘人员登记表》word版及签字扫描件各一份;
(2)近期正面免冠二寸彩色证件照;
(3)身份证正、反面扫描件;
(4)学历证书扫描件;教育部学历证书电子注册备案表(有效期3个月内);取得境外学历学位的报考者应提交教育部留学服务中心出具的学历学位认证书扫描件;以辅修专业报考的,应同时取得国家承认的列入国民教育序列学历毕业证书,并且辅修专业信息可在“学信网”上查询;
(5)相关工作经历证明或相关证书材料:报考者需提交与用人单位签订的聘用(劳动)合同或社保缴费记录清单;可提供就业单位证明以及其他能够证明就业情况的佐证材料(例如工资流水清单、社保缴交记录等)。
应聘人员根据招聘公告要求将相关应聘材料打包发送至szfzjtrzb@163.com。投递简历文件应按照“姓名+最高学历+毕业院校及专业+应聘岗位”格式命名。
(二)资格审查
工作人员对应聘人员的资格条件进行审核,核实学历、学位、履历、职称等报名资料的真实性。
资格审查贯穿招聘工作全过程,一经发现应聘人员不符合招聘岗位资格条件或提供虚假信息,立即取消参加公开招聘资格或录用资格。
(三)面试
经过资格审核后,符合岗位任职资格与该岗位工作需要的人选,集团将以电话或其他通讯形式通知本人参加面试,面试中将视岗位工作需要开展笔试、复试或其他考察评估形式。面试时间、地点、面试方式将以实际通知为准。未及时关注通知信息造成错过面试的,责任自负。
(四)资格复审
面试前将对拟面试人选进行线下资格复审,面试人员参加面试时应携带本人身份证、学历证书、职称或技能证书原件,以及其他证明本人工作履历、能力业绩、获奖情况等相关资料备审。
(五)确定拟聘人选
根据资格审查、面试成绩并征求相关部门的意见进行综合分析,经相关会议研究确定拟聘人员。经研究,认为确无合适人选的,该招聘职位可以空缺。
(六)公示
入职体检不合格者,取消录用资格。对研究确定的拟聘人选在福州人事人才网进行公示(5个工作日)。拟聘人员公示期内应开展体检,提供体检报告、无违法犯罪行为记录的证明及个人信用无不良记录的证明(个人信用报告)。有违法犯罪记录或个人信用存在不良记录的不予录用。
(七)聘用
公示期满后,未收到反映拟聘人员存在影响录用有关问题的,企业将根据规章制度通知拟聘人员办理相关入职手续。拟聘人员如因本人原因放弃入职,或发生其他影响录用情形导致该岗位未实际录用的,集团将视情重新启动有关岗位招聘工作。
六、咨询和监督
福州人事人才网是发布招考相关信息的主要渠道,请报考者密切关注。有关招聘单位咨询和监督,请拨打0591-38110717,同时应确保手机畅通方便联系。
福州市数字福州集团有限公司
2026年1月16日